最近的市场再度出现破位调整,备受关注。今天(11月24日),各大指数盘中探底回升,收出下影线,一众行业板块重返上涨。那么,指数企稳了吗?当前又该以什么样的操作策略应对市场?对此,股市资深专业人士边惠宗在今天盘后有详细的视频内容分析。

市场出现重大转折信号
今天,指数逢剧烈调整即修复的规律再次上演。
近期,市场出现了一定的震荡调整,如11月21日(上周五),指数低开低走,出现一定的技术性破位。据笔者观察,这次市场的调整涉及内外环境、资金以及技术面等多方面原因,具体包括美股等走势承压,对A股构成扰动,此前累计涨幅较大的科技与有色金属等资金流出,带动人气股回落等。
回顾此前行情,指数在出现较大且快速的调整后多有修复,以创业板为例,如9月4日下跌超4%,次日即完成修复,9月5日~10月9日累计上涨了17%,指数在调整后也同样存在修复动能,如11月24日,创业板早盘高开近1%,虽然盘中回落,但下午盘再度迎来转折反弹并收出下影线。#A股仍存在继续走强基础
值得一提的是,从此前市场来看,收出下影线是指数反转或洗盘结束的重要信号之一。那么重点来了,市场下一步怎么走?向上反转的契机是否已经出现?阶段性的“抄底”节点是否已经越来越近?
大家的老朋友——边惠宗对市场节奏以及重大拐点有独到研判,其在此前的多个重大市场拐点均有前瞻性的分析研判,如其精准在去年“9·24”前、今年“4·7”后等多个关键位置提示了市场的重大拐点。对于市场的最新研判,边惠宗在今天盘后有最新详细的视频观点分析,并重点谈及了当前市场状态下的布局策略。
摩尔线程概念股曝光
在当前这种市场状态下,有两个风格交替出现,其一是高α主线,其二是稳健防御型主线,前者是高弹性机会,相关代表如高成长的科技细分等,后者是相对稳健型的机会如食品饮料、金融等。值得一提的是,对于上述两条主线,重量级投资机构林园投资近期均有涉及。
先来说科技细分。今天市场有一个比较受关注的事件,即摩尔线程启动申购#摩尔线程今日启动申购。资料显示,摩尔线程是一家全功能GPU(图形)芯片公司,被称为“国产GPU第一股”,中信证券担任保荐机构,其科创板IPO从受理到过会,耗时仅88天。
或受此类相关事件刺激,与摩尔线程有关联的部分A股上市公司近期有不俗表现,如利和兴,据其表示,摩尔线程等都是公司的重要客户,11月中旬以来,公司股价累计上涨了超过10%。
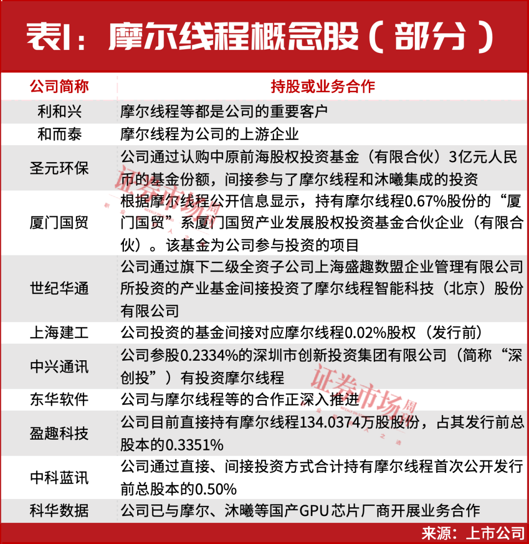
整体来看,摩尔线程概念股主要以业务合作、股权持有等形式为主。从股权持有角度来看,摩尔线程上市将影响相关公司持有的股权价值。据笔者梳理,不少标的与摩尔线程有股权持有关系。如盈趣科技表示,公司目前直接持有摩尔线程134.0374万股股份,占其发行前总股本的0.3351%。
除了利和兴、盈趣科技,近期“剧透”与摩尔线程有股权持有或合作关系的公司还包括和而泰、圣元环保、厦门国贸等,有关更多详情大家可见(表1)。

值得一提的是,在摩尔线程上市背后,有一众机构参与其中,典型的机构如林园投资,如在摩尔线程此前披露的投资者报价信息统计表中,林园投资多只基金现身其中,如林园投资115号、林园投资128号等。
林园投资现身调研金龙鱼
“稳健型”机会渐增
再来看与高α主线相对应的低波动的稳健型机会,结合近期的市场板块表现来看,这类稳健型的机会典型的有大消费。
在大消费的产业范畴中,有一只比较典型的标的同样在近期受到了林园投资的关注,即金龙鱼(300999)。如在金龙鱼2025年11月5日的调研参与者名单中,林园投资即现身其中。据笔者梳理发现,今年以来,林园投资现身调研的公司数量并不多,但对于金龙鱼则有多次调研,除了11月,林园投资还曾于8月、5月与3月对金龙鱼进行过调研(见表2)。

金龙鱼主营厨房食品、饲料原料及油脂,所属食品饮料、农产品加工等赛道属于大消费领域。从二级市场来看,金龙鱼股价整体处于相对低位,10月24日~11月12日,出现了一轮低位反弹行情。进一步延伸至大消费赛道来看,除了金龙鱼,还有不少行业龙头或细分标的在近期有不俗表现,如伊利股份、南侨食品、西麦食品等。
对于偏防御低波动的稳健型主线,除了近期的消费,还有一条核心主线非常典型,即银行。从二级市场股价来看,很多银行股在进入四季度以来开启了加速上涨,统计显示,四季度以来(截至11月21日),多只银行股涨幅超10%,部分超过20%,如重庆银行、中国银行、农业银行(601288)等(见表3)。

银行股属于低估、防御型的重点板块之一,四季度以来走出强势行情,与估值修复(当前银行股相对估值优势明显,多在10倍以下)、资金向稳健赛道切换、长线资金加码布局等多重因素有关。此外,在当前窗口期,有多家银行股均获得了大股东的重点增持,“价值发现”成为刺激板块上涨的重要核心驱动因素。
(文中提及个股仅为举例分析,不作买卖推荐。)
免责声明:证券市场周刊力求信息真实、准确,文章提及内容仅供参考,网站所示信息出于传播之目的,不代表证券市场周刊观点,亦无法保证该等信息的准确性和完整性,不构成实质性投资建议,据此操作风险自担。
Copyright 《证券市场周刊》杂志社(北京)有限公司 All RightReserved 版权所有 [京ICP备2022020594号-15] 京公网安备11010102000187号