从产业链来看,存储芯片产业链涵盖设计、制造、封装测试、设备与材料、终端应用等环节,全球化分工特征明显。进一步来看,包括上游原材料与设备,如硅片、光刻胶、光刻机、刻蚀机等;中游芯片设计与制造,含IDM模式(垂直整合制造模式)、EDA(设计工具)、晶圆代工等;下游封装测试与终端应用等。
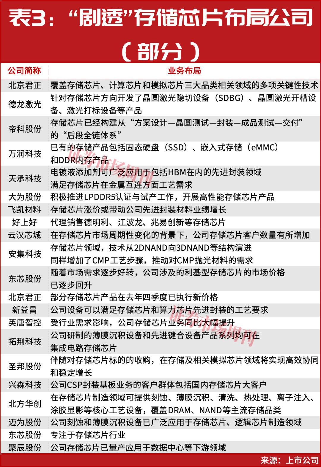
近期,一众公司“剧透”了在存储芯片产业链领域的相关业务布局或动态,它们多为细分领域龙头,且股价均有不俗表现,如北方华创,其最近表示,公司在存储芯片制造领域可提供刻蚀、薄膜沉积、清洗、热处理、离子注入、涂胶显影等核心工艺设备,覆盖DRAM、NAND等主流存储品类。从股价来看,自2024年1月以来,公司股价启动了连续2年的长线慢牛。
另一些公司股价正在启动加速上涨。如帝科股份,公司近期表示,存储芯片业务已经构建从“方案设计—晶圆测试—封装—成品测试—交付”的“后段全链体系”,公司存储芯片业务产品系列完备,覆盖主流应用市场,2025年存储芯片业务规模增长显著。从二级市场来看,公司股价近期强势上涨,如1月13日,公司股价收出“20cm”涨停,此后连续多日继续放量突破。
另外,除了帝科股份等,笔者梳理,近期还有很多公司有最新业务“剧透”,涉及涨价、细分产业链等(见表3)。另外值得一提的是,它们其中不少公司的股价同样有惊喜,如安集科技,股价近期连续创出历史新高等。

时间进入到1月中旬,一些题材股尤其此前累计涨幅较大的题材股正在退热,资金正在向“未被市场充分挖掘”的主线以及个股布局,存储芯片即是这样的主线。长久以来,由业绩基本面驱动的机会,远比由纯题材驱动的机会更稳定与持续。伴随基本面与业绩的进一步兑现,存储芯片结构性机会或仍会在较长的时间周期内延续。
(文中提及个股仅为举例分析,不作买卖推荐。)
免责声明:证券市场周刊力求信息真实、准确,文章提及内容仅供参考,网站所示信息出于传播之目的,不代表证券市场周刊观点,亦无法保证该等信息的准确性和完整性,不构成实质性投资建议,据此操作风险自担。
Copyright 《证券市场周刊》杂志社(北京)有限公司 All RightReserved 版权所有 [京ICP备2022020594号-15] 京公网安备11010102000187号