3月的市场,虽然在外围局势动荡中开局,但表现出了十足的韧性,3月2日,各大指数均保持了平稳运行,直到3月3日,资金才出现了一次较为集中的抛售……

市场中有一句话说得非常好——“短期扰动是资本的试金石,恐慌中抛售的股票,终将会在未来的平静中重回价值”。那么,在外围局势紧张的环境下,A股下一步应该怎么布局?需要注意哪些要点?哪类标的可以在短期恐慌中继续关注?
指数虽调整但向上趋势仍在
结构与个股机会不会缺席
指数3月开局表现强势,如3月2日当天,上证指数上涨了0.47%。在经过一天的“抵抗”后,3月3日,市场开始出现较大分化,其中,创业板指、深证成指分别跌2.57%与3.07%。上证指数则最高上涨至4197.23点,一度创出新高,但之后回落。
3月3日市场的较大调整,与外围局势、海外指数深度调整带动情绪降温等有关,但即便如此,A股市场仍在盘中有多次止跌回升的信号。与此同时,在特殊的市场环境下,市场也表现出了一些鲜明的特征:
1)局部板块吸金效应明显,A股成交额已经连续两天突破3万亿元,石油等避险板块成交额明显增大。
2)能源股与科技股走出跷跷板行情,如“三桶油”(中国石油、中国石化、中国海油)出现历史罕见“10cm”集体涨停,通源石油(300164)、潜能恒信(300191)则均出现连续2个“20cm”涨停,与之相对,一众科技细分概念迎来调整。
3)以算力为首的科技继续走出结构性行情,虽然市场承压,但资金仍在向科技股布局,如CPO概念股科瑞技术、汇绿生态、长光华芯、聚飞光电(近日收出“20cm”涨停)等均在3月3日当天出现逆市上涨。
4)市场对业绩主题保持高度关注。最近,一些公司通过快报等方式披露2025年年报,相关公司股价迎来强劲反弹,如源杰科技,2月27日发布业绩快报称2025年实现净利润1.91亿元,同比扭亏,3月3日当天,公司股价逆市创出历史新高。
3月3日市场的下跌,有非理性的恐慌性抛盘影响,纵观A股历史,在突发事件冲击、非理性的短期调整后,都会在后市走出长期修复行情。在去年4月7日市场剧烈下跌当天,笔者即明确表示,历史经验已经多次应验,在非理性极端行情下,与其恐慌性卖出,不如选择“扛一扛”,从后续的市场来看,这反而是最优决策。此后的近一年时间里,A股随即开启了长牛行情。
但不得不说,与去年相比,当下市场估值、外在环境、市场因素等均有诸多不同。那么,外围局势紧张的环境下,接下来的A股市场将如何表现?下一步怎么布局?应该关注哪些要点?
3月主线机会曝光
短期波动不改长期乐观趋势
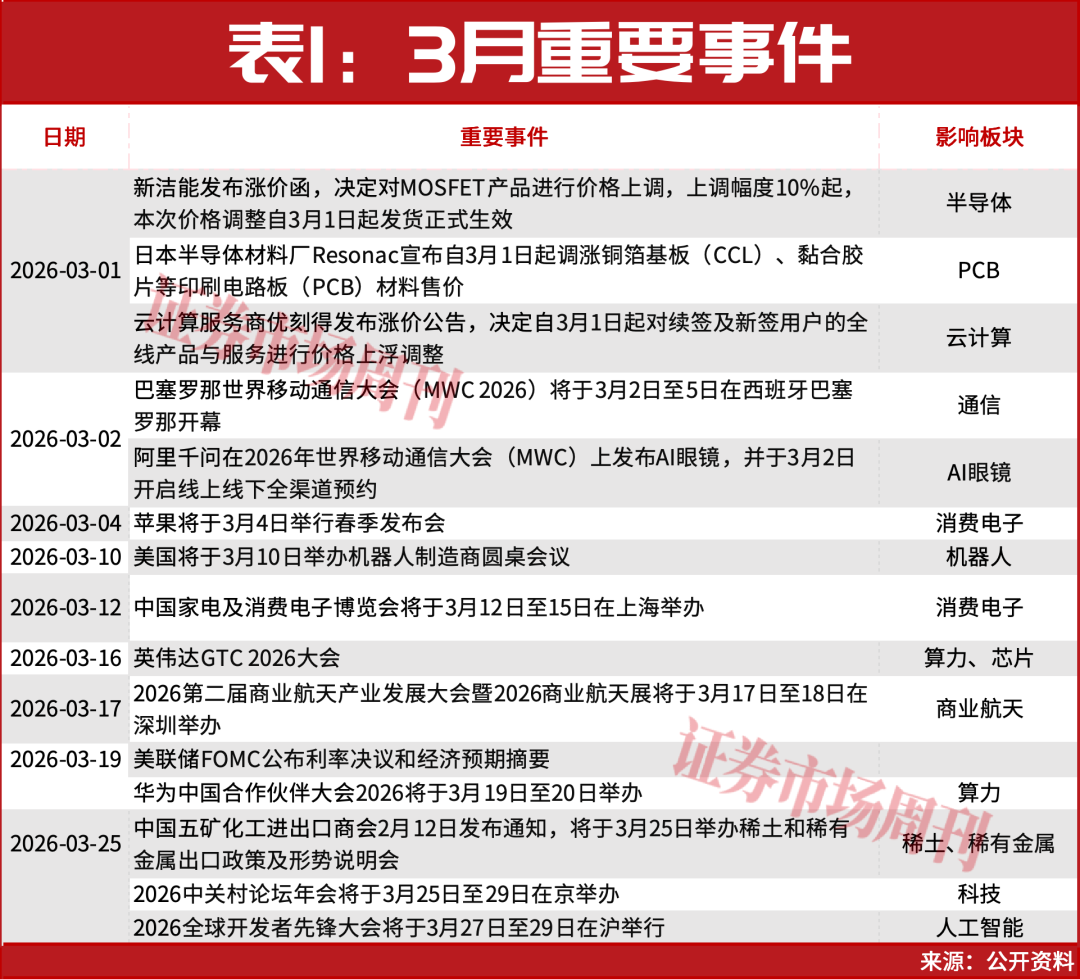
3月是马年的第一个完整交易月份,虽然面临外围局势的不确定性,但3月确有不少重要事件,它们或有望对相关板块与主线构成刺激,涉及半导体、算力、通信、PCB(印制电路板)、消费电子等主题(见表1)。

从中可以进一步梳理出几条逻辑主线:1)半导体涨价主线,如新洁能发布涨价函,决定对MOSFET产品进行价格上调等;2)算力的多重事件驱动,如英伟达GTC 2026大会;3)头部公司消费电子产品驱动,涉及苹果、阿里AI眼镜等。
与此同时,券商3月金股最新出炉,与上述事件与主题高度重合的科技股获得重点调入,最新来看,如算力概念股中际旭创获得7家机构调入3月金股池,机构重点聚焦公司头部市场地位、产品技术优势等,中国银河表示,随着全球范围内人工智能建设的高速推进,公司作为全球龙头企业,受益于以800G为代表的高速率光模块需求增长,叠加硅光光模块渗透率的提升,同时以硅光方案为主的1.6T光模块量产及规模出货,产品具备量价齐升的基础。
除了中际旭创,天孚通信、永鼎股份、生益科技、海光信息、源杰科技、寒武纪-U等也均获得了多家机构共同关注(见表2)。

值得一提的是,结合二级市场股价来看,即便近期有外围局势紧张的影响,上述不少公司仍处在多头趋势、加速上涨通道中,如盛科通信-U、拓荆科技,两家公司均在近期走出新高行情(见图1、2)。


写到最后。短期来看,石油等能源股因突发事件出现爆棚赚钱效应,但从长期角度来看,有产业逻辑加持、业绩兑现的科技赛道长周期机会将不会缺席。那么,下一只科技强势股“盛科通信-U”、“拓荆科技”在哪里?笔者对此将持续关注。
(文中提及个股仅为举例分析,不作买卖推荐。)
免责声明:证券市场周刊力求信息真实、准确,文章提及内容仅供参考,网站所示信息出于传播之目的,不代表证券市场周刊观点,亦无法保证该等信息的准确性和完整性,不构成实质性投资建议,据此操作风险自担。
Copyright 《证券市场周刊》杂志社(北京)有限公司 All RightReserved 版权所有 [京ICP备2022020594号-15] 京公网安备11010102000187号