近日,市场热点频繁出现,商业航天、太空算力等催动了一众牛股,比如乾照光电,近几个交易日大涨超80%;银河电子近期收出多个“10cm”涨停等。今天,商业航天一众标的继续涨停或大涨。
值得一提的是,乾照光电、银河电子均为大家的老朋友——边惠宗近期《边学边做》中的重点研究案例。那么,在当前窗口期,接下来哪些主线机会有产出牛股的潜力?怎么挖掘下一只“乾照光电”与“银河电子”?

商业航天强势爆发
人气龙头股已翻倍
11月底、12月初,市场整体走出稳健反弹行情,如创业板指11月25日以来已累计上涨近5%,12月4日上涨超1%。
与此同时,增量资金或潜在增量资金正在路上。据中基协发布的月报显示,10月私募基金规模达22万亿元,创下历史新高。另据Wind数据显示,截至11月30日,当月新成立公募基金总规模达966亿元,接近千亿元大关。
在市场走势整体稳健的同时,不少主线正走出高弹性行情,比如商业航天,板块从11月24日至今持续活跃,今天一度以超1%的涨幅位列260余个概念板块Top3。个股方面,招标股份12月4日一度大涨18%,11月以来接近翻倍;航天发展自11月14日启动以来,15个交易日已实现118%的翻倍上涨;顺灏股份、航天动力等则收出多个“10cm”涨停……
商业航天之所以能够在近日成为资金新的重点布局方向,与多重利好驱动紧密相关。如北京推出“太空算力”规划:拟在700公里-800公里晨昏轨道建设运营超过千兆瓦(GW)功率的集中式大型数据中心系统;国家航天局发布《推进商业航天高质量安全发展行动计划(2025—2027年)》;朱雀三号首飞等。
商业航天是以市场为主导、具有商业盈利模式的航天活动。太空算力是商业航天的重要应用场景之一,两者无论在二级市场还是产业链协同上均紧密联动。
对于商业航天、太空算力这条主线,边惠宗有紧密跟踪与深度研究,且对人气龙头股以及启动点有独到的研判体系,其近期《边学边做》中的不少重点研究案例均迎来了强势上涨,如上文提及的乾照光电、银河电子,分别为边惠宗在11月7日与11月28日的内容中涉及,此后,两家公司股价均走出了一轮强势拉升行情(见图1、图2)。


消费电子主线活跃
AI眼镜等概念股强势拉升
在商业航天、太空算力这条科技主线之外,另外一条与AI相关的科技主线也正在成为资金加码的重要方向,同样黑马股频出,即包含AI手机、AI眼镜等在内的消费电子。目前,该产业链正在呈现出人气股加快轮动上涨的特征,且很多标的正在走出中期突破行情。
结合二级市场来看,最近,与消费电子有关的多条细分主线表现活跃,一众龙头标杆强势启动,如千亿级市值龙头中兴通讯,12月1日突发收出“10cm”涨停,据中兴通讯此前“剧透”表示,公司搭载豆包手机助手技术预览版的工程样机努比亚M153少量发售。另外,其表示对AI眼镜等终端领域的前沿技术保持密切关注。
另外,其他很多标的也成为了资金的重点关注目标,如福蓉科技与道明光学均连续收出多个“10cm”涨停,贝隆精密、美格智能、德赛电池等均在最近有强势表现。今天,超声电子(一度斩获“10cm”涨停)、中科蓝讯等均开启低位放量突破。
消费电子概念行情升温背后,与多重利好刺激因素有关,其中,有关AI眼镜的利好较为密集,如理想汽车于12月3日正式发布首款AI智能眼镜 Livis。此前,阿里旗下夸克AI眼镜发布,接入阿里千问等。另外,谷歌与XREAL联合打造的新款产品预计将于2025年年底发布。海内外科技巨头强势入局背后,AI眼镜的成长性与景气度正在提速。据IDC预测,2025年全球智能眼镜出货量将达1280万台,同比增长26%,其中中国市场增速高达107%。
AI眼镜是一个获得市场较长时间炒作的高弹性科技主线,4月上旬~10月上旬,板块整体累计上涨达60%,11月24日~12月1日累计涨幅达10%。
AI眼镜之所以能够持续有强势股爆出,很大原因在于其有一条完整且可以持续深挖的产业链,AI眼镜涉及电池、光学镜片、摄像头、芯片、存储等一众细分环节,笔者梳理发现,在AI眼镜产业链行情升温背后,上市公司在AI眼镜相关领域布局的“剧透”也在增加。对于这类公司,笔者进行了重点梳理,发现不少标的均正在近期有强势表现,如鹏鼎控股,其表示已构建覆盖AI眼镜等AI端侧消费品的全场景产品矩阵,公司股价在12月1日收出低位“10cm”涨停。
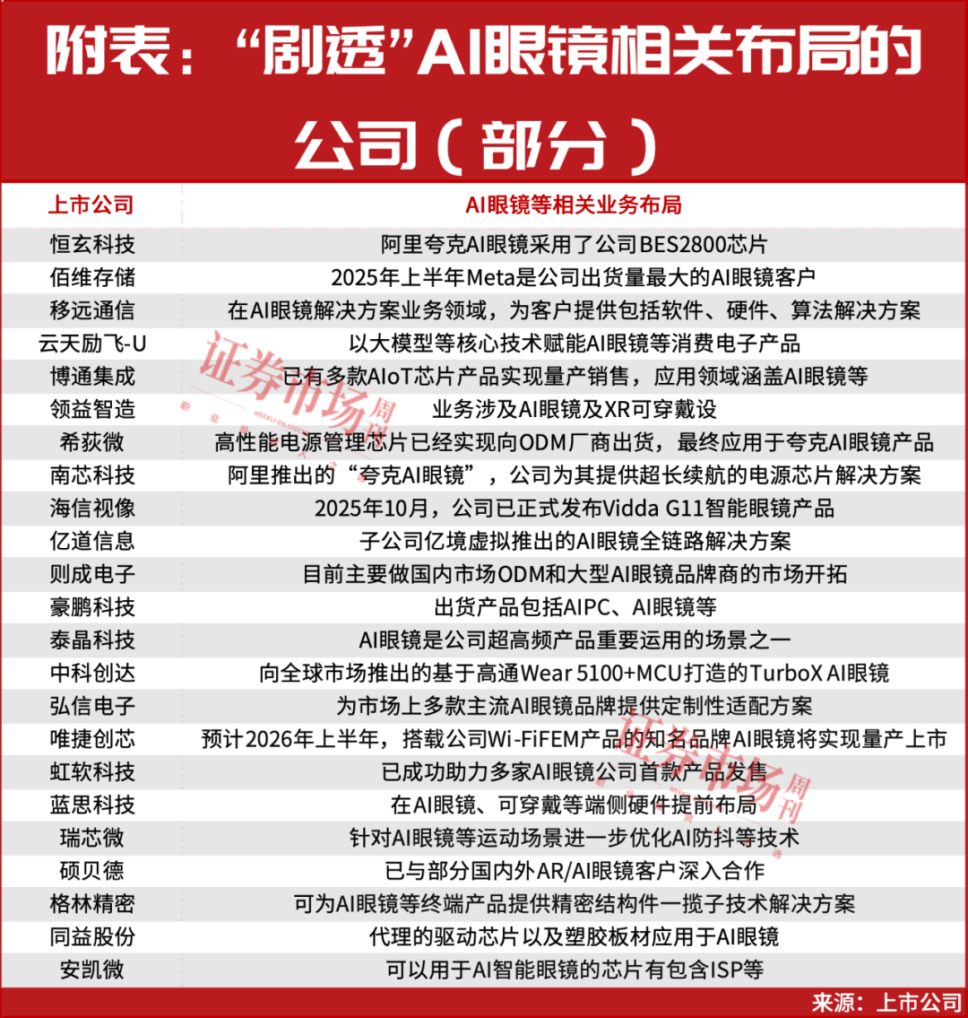
另外,还有其他一众公司“剧透”在AI眼镜领域的相关布局,涉及推出AI眼镜新品、进入大厂AI眼镜产业链、积极布局AI眼镜技术等,具体名单大家可见(附表)。

(文中提及个股仅为举例分析,不作买卖推荐。)
免责声明:证券市场周刊力求信息真实、准确,文章提及内容仅供参考,网站所示信息出于传播之目的,不代表证券市场周刊观点,亦无法保证该等信息的准确性和完整性,不构成实质性投资建议,据此操作风险自担。
Copyright 《证券市场周刊》杂志社(北京)有限公司 All RightReserved 版权所有 [京ICP备2022020594号-15] 京公网安备11010102000187号