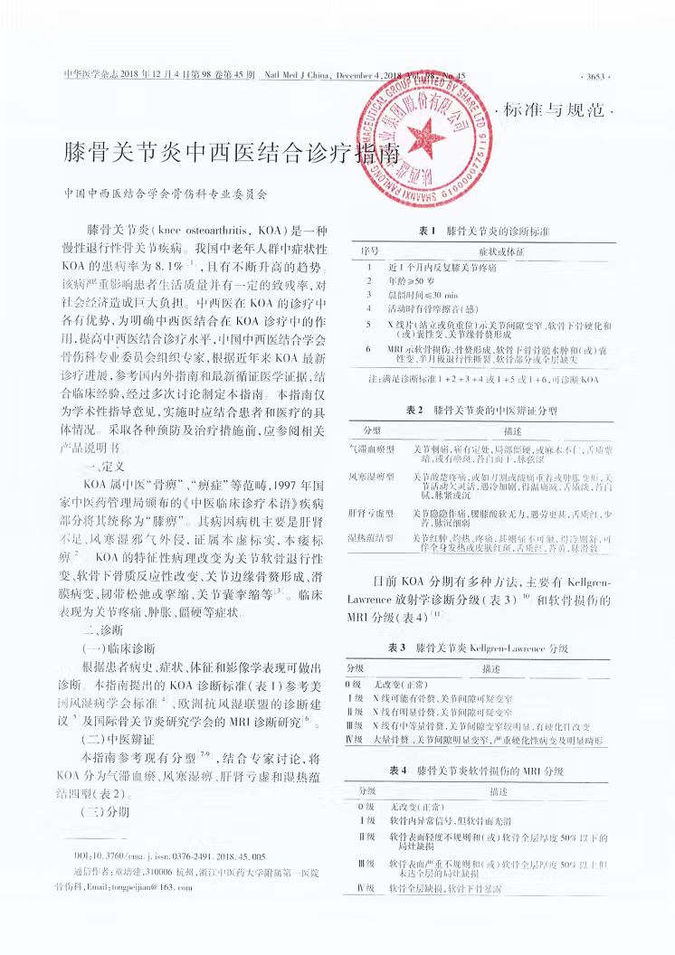
近日,由中华中医药学会风湿病分会组织全国中西医权威专家修订的《骨关节炎病证结合诊疗指南(2026版)》正式发布。盘龙药业主导产品盘龙七片凭借扎实的循证医学证据,以证据级别B、推荐强度强推荐的高等级评价入选指南,成为骨关节炎(OA)辨病治疗的核心推荐内服中成药,为临床规范用药提供了权威依据。
骨关节炎是最常见的关节退行性疾病,严重影响患者生活质量。新版指南以“病证结合、中西融汇”为核心,纳入最新高质量临床研究证据,明确内服中成药在OA治疗中的重要地位——其能有效缓解病情、降低疾病活动度,在提升疗效的同时减少不良事件发生。指南明确指出,盘龙七片具有消炎止痛、通痹散结、活血化瘀的作用,可显著改善OA患者的临床有效率、骨关节炎指数(WOMAC)评分及视觉模拟评分(VAS),为患者带来确切获益。
此次入选,是盘龙七片循证医学研究的又一重要成果,更是对其临床价值的高度认可。近年来,在公司规划下,盘龙七片持续开展全方位循证医学研究:依托中国中医科学院中药研究所完成药理作用机制与安全性评价,联合中国中医科学院广安门医院开展膝骨关节炎随机对照试验(RCT),携手中国药科大学推进骨折真实世界研究与药物经济学评价。系列研究累计形成多中心临床数据,充分验证了产品在骨骼肌肉系统风湿性疾病治疗中的有效性与安全性,为其跻身权威指南奠定了坚实基础。









盘龙七片已成功入选“十一部国家级临床诊疗指南”
截至目前,盘龙七片已成功入选十一部国家级临床诊疗指南、四个专家共识、三部国家级重点教材和一个临床路径释义,构建起覆盖多病症、多场景的权威推荐体系。凭借扎实的循证支撑与良好的患者口碑,该产品长期稳居骨骼肌肉系统风湿性疾病中成药市场领先份额,成为盘龙药业业绩增长的“压舱石”。
中医药的传承与发展,核心在于以现代科技挖掘传统精髓、制定科学标准。未来,盘龙药业将继续深耕盘龙七片组方的核心中药研究,挖掘未被明确的行气活血有效物质,探索新的适应症,持续提升产品价值。同时,将以此次入选新版指南为契机,进一步推动循证成果向临床应用转化,助力中西医结合诊疗规范化发展,为更多风湿骨病患者带来高质量的中医药解决方案。
免责声明:证券市场周刊力求信息真实、准确,文章提及内容仅供参考,网站所示信息出于传播之目的,不代表证券市场周刊观点,亦无法保证该等信息的准确性和完整性,不构成实质性投资建议,据此操作风险自担。
广告
Copyright 《证券市场周刊》杂志社(北京)有限公司 All RightReserved 版权所有 [京ICP备2022020594号-15] 京公网安备11010102000187号